
手机扫描下载

石页连点app手机版是一款很不错的连点工具APP。
很多小伙伴喜欢连点的工具,
但是不知道什么点击器免费好用而且专业,
今天腾飞小编也是带来了这款石页连点app手机版,
精品的连点工具,脚本可以随你去设置,
完全免费,有需要的小伙伴可以来腾飞网下载石页连点app手机版看看哦!

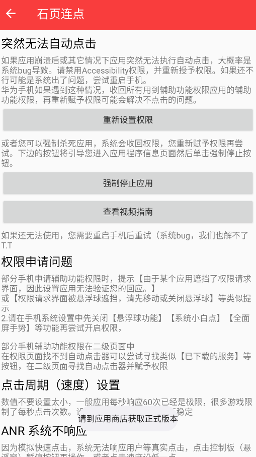
1.同意隐私协议进入软件之中

2.打开无障碍权限和悬浮窗权限

3.然后点击启动就可以开始运作啦!

新手指南
启动
关闭
设置
AI调整(一定开)
暴龙调整(一定开不然抢不飞)
自定义UI
自动点击与连点设置:允许用户指定一个或多个屏幕位置,然后按预设间隔自动点击这些位置,支持设置每秒点击次数、循环次数等。这样在需要重复点击的位置就能自动完成任务。
多点触控与滑动辅助:高级版本支持在多个坐标点同时执行点击,也可以模拟长按、滑动等操作组合。通过脚本或录制功能,可以将一系列操作保存下来,循环执行。
悬浮控制与脚本调用:部分工具会在屏幕上提供悬浮控制面板,用户启动后可以直接在悬浮框内控制开始和停止,或者在不同场景中切换不同的自动化流程。
该软件支持游戏挂机、漫画翻页、小说阅读等多种自动化场景,通过自定义点击频率、持续时间及执行位置,有效减少重复手动操作。用户可一键开启或关闭任务,配合内置图文/视频教程,快速完成脚本配置。应用基于系统无障碍服务运行,无需Root,无广告、无后台窃取行为,确保绿色安全。无论是长时间刷副本,还是自动翻页追更,都能显着提升使用舒适度与效率。
屏幕自动点击器游戏专用连点器软件手游连点辅助器

冀时app官方版v5.0.4 安卓版
立即下载
小鹿扫描识别app官方版v3.5.6 最新版
立即下载
千问AI最新版本v6.1.0.2770 安卓版
立即下载
凌风连点抢飞版app手机版v凌风nb 最新版
立即下载
志愿汇app青年志愿者安卓版v5.8.2 最新版
立即下载
PC掌玩app官方版v16.4.9.4 最新版
立即下载
夸克扫描王app最新版v10.2.5.433 安卓版
立即下载
棉棉月历官方版v2.3.5 最新版
立即下载
临床决策助手app手机版v3.0.0 安卓版
立即下载
鲁大师AiNAS最新版本v1.1.13 手机版
立即下载
新米视频官方版appv1.11 最新版
立即下载
小山连点2.0app手机版v2.9.66 最新版
立即下载
智悦通app最新版v1.3.1 安卓版
立即下载
瑞幸咖啡app(luckin coffee)安卓版v5.5.6 最新版
立即下载