小灰灰连点器乌龟版app手机版是一款非常便捷好用的免费连点器脚本APP。
不少小伙伴想要拥有自己的连点器工具,
想要那种免费好用而且专业的连点器,
这个小灰灰连点器乌龟版app手机版或许就是很不错的选择之一,
精品的连点工具,设置好你的脚本去体验一番即可!

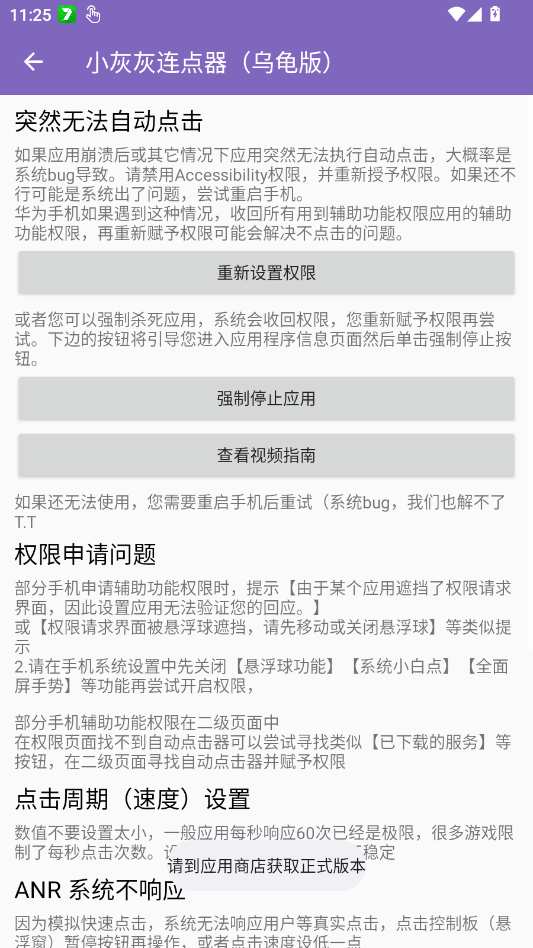
1.同意隐私协议进入软件之中

2.然后点击要启动的权限的地方

3.跳转系统设置进行打开

4.然后回到软件点击启动

5.开启脚本进行运作即可!

新手指南
启动
关闭
设置
开了成乌龟
小灰亲手调整(必须开要不抢不飞)
它专为安卓系统打造,无论设备是否已ROOT均可流畅运行。通过本工具,用户无需手动操作即可实现屏幕自动点击,并可灵活设定点击位置、次数与间隔等参数。使用过程极为简便:只需授予悬浮窗权限,开启自动点击功能,再按需调整设置即可上手。此外,连点器免费版还额外提供自定义脚本、自动循环及多种运行模式等进阶功能,满足您对复杂自动化操作的个性化需求。
连点器参数生成器不用root的连点器软件游戏专用连点器软件

不用root的连点器软件顾名思义就是不需要你手机root权限的连点器软件。连点器真的是一个好东西,当我们在游戏中需要连续点击刷什么东西或者是在软件上需要连点抢什么东西的...[更多]

德鲁医app免费下载安装v1.0 手机版
立即下载
小力盘电子书appv1.0 安卓版
立即下载
智慧南安app最新版v1.0.4 安卓版
立即下载
tomato美化工具app官方版v3.0 最新版
立即下载
木瓜音乐app官方版v1.0.0 安卓版
立即下载
秦丝生意通app最新版v5.17.0 安卓版
立即下载
52无损音乐软件v1.0.0 安卓版
立即下载
古典名著宝典免费版v1.2.2 最新版
立即下载
新华财经客户端v2.10.22 最新版
立即下载
说咱闽南话app安卓版v2.2.18 手机版
立即下载
奇妙故事创造家app官方版v9.90.52.02 最新版
立即下载
Sce工具箱app安卓版(Scene5)v5.8 最新版
立即下载
画质阁典藏版app最新版v11.3 手机版
立即下载
牛精灵app官方版v5.3.18.05 安卓版
立即下载